Credit Send
What is Credit Send?
Credit Send allows you to send payment to someone using their preferred token, even when you hold a different token. The protocol automatically swaps your tokens through swap pools, making cross-community payments as easy as a regular send.
Flow
- SAT = Sender's Active Token (your default token)
- RAT = Recipient's Active Token (their preferred token)
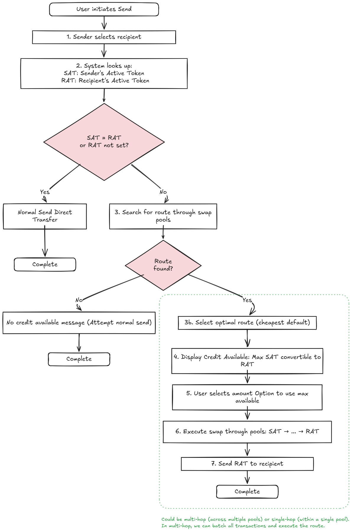
Summary Flow
- If SAT = RAT → Normal direct send
- If SAT ≠ RAT → Look for a swap route through pools
- Route found → Enable Credit Send mode
- No route → Fall back to normal send
In Credit Send mode:
- You enter amount in RAT (recipient's token)
- System calculates maximum amount of SAT you can swap to RAT (using
MaxSwaplogic) + any fees - System swaps SAT → RAT through pool(s)

Real-World Example
Scenario: Hailing a ride from a tuktuk driver in MNYUMBUNI community
You hold USDT tokens. The vendor prefers TUKTUK vouchers.
Your Setup
- Your Token (SAT): USDT
- Balance: 1000 USDT
- Vendor's Token (RAT): TUKTUK
The MNYUMBUNI Pool setup
The MNYUMBUNI pool contains both TUKTUK and USDT:
- TUKTUK in pool (Holding Debt): 20861 TUKTUK
- TUKTUK limit: 42000 TUKTUK
- Exchange rate: 1 USDT = 128 TUKTUK
- Routing depth: 0 (both tokens in same pool)
What Happens
-
You select the vendor as recipient
-
System detects: TUKTUK ≠ USD
-
System checks pools: Found route through MNYUMBUNI pool.
-
System displays:
Credit Available: 20861 TUKTUK (You can swap up to 162.97 USDT -> 20861 TUKTUK) -
You enter: "300 TUKTUK" (to pay for a single ride)
-
Behind the scenes:
- System calculates required USDT to get 300 TUKTUK:
- 300 TUKTUK / 128 (rate) = 2.34375 USDT
- System checks your USDT balance (1000 USDT) → Sufficient
- System checks max swap capacity: 162.97 USDT → the Max
- System swaps: 2.34375 USDT → 300 TUKTUK (through MNYUMBUNI pool)
- Sends: 300 TUKTUK to vendor
- System calculates required USDT to get 300 TUKTUK:
USSD API Example
- Check credit limits and display maxRAT available
Request:
GET
/credit-send/MNYUMBANI_POOL_ADDRESS/USDT_TOKEN_ADDRESS/TUKTUK_TOKEN_ADDRESS/SENDER_WALLET_ADDRESSResponse:
{
"ok": true,
"description": "Credit send limits",
"result": {
"maxSAT": "162970000",
"maxRAT": "20861000000"
}
}- Get reverse quote for sending RAT amount, use inputAmount in Swap
Request:
GET
/pool/reverse-quote/MNYUMBANI_POOL_ADDRESS/USDT_TOKEN_ADDRESS/TUKTUK_TOKEN_ADDRESS/RAT_AMOUNTResponse:
{
"ok": true,
"description": "Required input amount for desired output",
"result": {
"inputAmount": "2343750",
"outputAmount": "300000000"
}
}- Credit available is determined by
MaxSwaplogic as per Integration page.